南湖新闻网讯(通讯员 邱洋 刘丽芬)近日,Genome Biology在线发表了公司作物遗传改良全国重点实验室、湖北洪山实验室严建兵教授/胡学海教授联合交叉团队题为“Precise engineering of gene expression by editing plasticity”的研究论文。该研究首先通过序列—表达预测模型智能识别植物顺式调控元件(Cis-regulatory Elements, CREs),并开展高通量实验验证与构建CRE的全基因组图谱;随后创新性地提出了一个“编辑可塑性”概念,引导精准编辑实验创造最优变异,实现最优表型。该研究为遗传操控CRE调控基因表达提供AI解决方案,对于培育高产、优质、抗逆的作物品种具有重要意义。
植物的表型特征如生长发育、产量和抗逆性等都受到基因表达的调控,而基因表达主要由CRE和反式作用因子共同决定。近年来,通过基因编辑手段靶向调控区中的CRE来精准调控重大育种价值基因的基因表达,从而间接改良作物农艺性状逐渐成为精准育种领域中的一个主流方法。然而,启动子饱和编辑实验仍然存在耗时耗力导致的效率不高以及编辑结果盲目性较大两个亟待突破的瓶颈问题。那么,利用大数据分析和人工智能,预测和优化基因表达调控策略,结合CRISPR等基因编辑技术进行作物改良,是一种技术创新的研究思路。
针对上述两个瓶颈问题,该研究采用学科交叉策略,融合人工智能建模预测和生物学实验验证,实现“干湿”结合研究模式,用创新性思路解决上述问题。针对效率不高和覆盖范围问题,利用基因附近120K的输入序列构建了一个长序列—表达深度学习模型(Basenji2-long 模型),共预测识别到玉米全基因组中一个包含745,684个候选CRE的图谱(图1B)。随后,UMI-STARR-seq实验验证了约40.9% (8650/21152)的候选CRE具有增强子活性(图1F-I),证明了预测CRE的合理性和有效性。

图1. Basenji2-long 模型的预测结果及实验验证
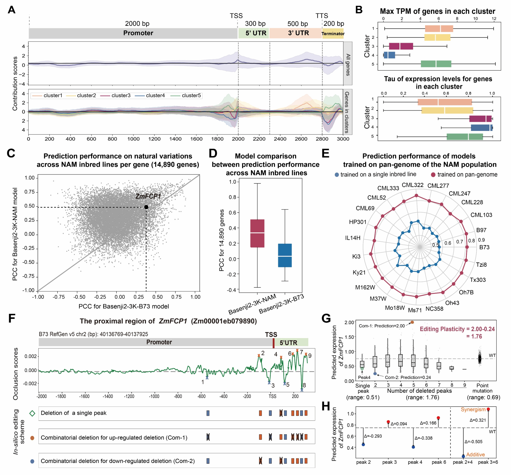
针对编辑结果盲目性较大问题,该研究聚焦基因近端3K的调控区,通过构建一个输入序列为3K的短序列—表达预测模型(Basenji2-3K-B73)来识别近端元件。而且,通过进一步整合泛基因组数据,增加包含更多遗传变异的样本,最终得到 Basenji2-3K-NAM 模型,实现了启动子CRE的精准识别(图2F,包含元件的基因组位置及其调控目标基因表达的具体效应,精度10bp),解决了定性的问题。更为重要的是,创新性地提出了一个“编辑可塑性”概念,通过计算的方式模拟各类组合编辑事件对基因表达的影响效应(图2G-H),最终用于量化基因启动子区域的编辑对基因表达的调控潜力,给出了定量的方案。

图2. Basenji2-3K-NAM模型的预测结果及编辑可塑性概念
最后,作为一个具体实践的案例,该研究针对控制玉米籽粒VE含量的主效基因ZmVTE4,在编辑可塑性分析的引导下,锁定了其5’UTR中的一个小区域(图3A中的peak 4)。通过设计靶向该区域的sgRNA(同时设计靶向无显著效应区域作为负对照)的基因编辑实验,在AI的引导下成功创造了一个4-bp删除(peak 4内部)的变异材料(图3C,自然界中不存在的变异),能实现玉米籽粒VE含量显著提高的最优表型。

图3. 编辑可塑性引导ZmVTE4基因的精准编辑
近年来,严建兵教授与胡学海教授组建了联合交叉研究团队,围绕“创造生命”重大科学问题,创新性地采用AI 与 BT 循环交互的“干湿”闭环研究策略,共同指导研究生,针对响应环境因子的植物顺式元件的识别与创造、创造功能小肽等具体课题开展联合攻关。该研究成功融合人工智能预测模型与生物学实验验证,是学科交叉的一次有益尝试,具有区别于传统生物学的思路创新性。
公司植科院博士研究生邱洋、伟德victor1946官网登录博士研究生刘丽芬、植科院博士研究生严佳丽为该论文共同第一作者,严建兵教授和胡学海教授为共同通讯作者。未米科技有限公司许洁婷、金敏亮参与了该研究。该研究得到了国家重点研发计划、111 计划作物基因组学与分子育种、湖北省科技重大专项等项目的资助。
原文链接:https://genomebiology.biomedcentral.com/articles/10.1186/s13059-025-03516-7
审核人:胡学海